Home
Categories
Dictionary
Download
Project Details
Changes Log
FAQ
License

Owl Overview


    1  RDF
    2  SPARQL
       2.1  Triple patterns
       2.2  Example
    3  Geosparql
       3.1  Geosparql classes
       3.2  Example
    4  Owl-time
       4.1  Example
    5  Owl standards list

The Web Ontology Language (OWL) is a Semantic Web language designed to represent rich and complex knowledge about things, groups of things, and relations between things.

OWL is a computational logic-based language such that knowledge expressed in OWL can be exploited by computer programs, e.g., to verify the consistency of that knowledge or to make implicit knowledge explicit.

OWL documents, known as ontologies, can be published in the World Wide Web and may refer to or be referred from other OWL ontologies.

OWL is part of the W3C Semantic Web technology stack, which includes:

RDF

RDF is a standard model for data interchange on the Web. RDF has features that facilitate data merging even if the underlying schemas differ, and it specifically supports the evolution of schemas over time without requiring all the data consumers to be changed.

RDF extends the linking structure of the Web to use URIs to name the relationship between things as well as the two ends of the link (this is usually referred to as a "triple"). Using this simple model, it allows structured and semi-structured data to be mixed, exposed, and shared across different applications.

This linking structure forms a directed, labeled graph, where the edges represent the named link between two resources, represented by the graph nodes. This graph view is the easiest possible mental model for RDF and is often used in easy-to-understand visual explanations.

SPARQL

RDF is a directed, labeled graph data format for representing information in the Web. This specification defines the syntax and semantics of the SPARQL query language for RDF.

SPARQL can be used to express queries across diverse data sources, whether the data is stored natively as RDF or viewed as RDF via middleware. SPARQL contains capabilities for querying required and optional graph patterns along with their conjunctions and disjunctions. SPARQL also supports extensible value testing and constraining queries by source RDF graph. The results of SPARQL queries can be results sets or RDF graphs.

Triple patterns

Each SPARQL query contain a set of Triple patterns. Each Triple pattern has:
  • A subject specifying the element on which the pattern applies
  • An object specifying the element which is in relation to the subject
  • A predicate specifying the relation between the subjet and the object
For example:
  • The ?person rdf:type foaf:PersonTriple pattern specifies that the variable ?person (the subject) is of the type foaf:Person (the object). Here the type rdf:type is the predicate
  • The ?person foaf:name ?nameTriple pattern specifies that the variable ?person (the subject) has a property foaf:name which is the variable ?name foaf:Person (the object) Here the property foaf:name is the predicate

Example

   PREFIX foaf: <http://xmlns.com/foaf/0.1/>
   SELECT ?name ?email
   WHERE
   {
     ?person  a          foaf:Person .
     ?person  foaf:name  ?name .
     ?person  foaf:mbox  ?email .
   }      
This request will retrieve the name and email for all the individuals of the Person class in the foaf ontology.

Geosparql

Main Article: Geosparql support

The GeoSPARQL standard supports representing and querying geospatial data on the Semantic Web. GeoSPARQL defines a vocabulary for representing geospatial data in RDF, and it defines an extension to the SPARQL query language for processing geospatial data.

GeoSPARQL provides:
  • An ontology in RDFS/OWL for representation using eography Markup Language (GML) and well-known text representation of geometry (WKT) literals
  • Topological relationship vocabularies and ontologies for qualitative reasoning
  • A set of topological SPARQL extension functions for quantitative reasoning

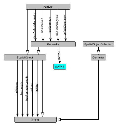
Geosparql classes


jenageo
The main classes of the GeoSPARQL ontology are:
  • Feature: a spatial phenomenon. Basically, your object which have a geometry must be subclasses of this class
  • Geometry: a set of geometrical positions

Example

   PREFIX geo: <http://www.opengis.net/ont/geosparql#>
   PREFIX geof: <http://www.opengis.net/def/function/geosparql/>

   SELECT ?what
   WHERE {
     ?what geo:hasGeometry ?geometry .

   FILTER(geof:sfWithin(?geometry,
     "POLYGON((-77.089005 38.913574,-77.029953 38.913574,-77.029953 38.886321,-77.089005 38.886321,-77.089005 38.913574))"^^geo:wktLiteral))
   }

Owl-time

Main Article: Owl-time support

The owl-time ontology supports representing and querying time data on the Semantic Web. Note that contrary to Geosparql, it does not require any additional vocabulary to the SPARQL query language.

Example

   PREFIX geo: <http://www.opengis.net/ont/geosparql#>
   PREFIX geof: <http://www.opengis.net/def/function/geosparql/>

   SELECT ?what
   WHERE {
     ?what geo:hasGeometry ?geometry .

   FILTER(geof:sfWithin(?geometry,
     "POLYGON((-77.089005 38.913574,-77.029953 38.913574,-77.029953 38.886321,-77.089005 38.886321,-77.089005 38.913574))"^^geo:wktLiteral))
   }

Owl standards list

See the OWL Web Ontology Language standards.

Categories: General

Copyright 2025 Dassault Aviation. All Rights Reserved. Documentation and source under the LGPL v3 licence